A股再现离婚案!上市9个月就“闹离婚”,拉锯近4年

2026-01-06

中经记者 庄灵辉 卢志坤 北京报道

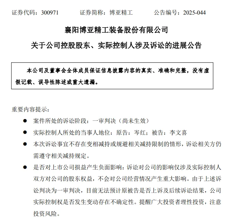
12月11日晚间,博亚精工(300971.SZ)发布公告称,相关法院判决准予公司实控人岑红与李文喜解除婚姻关系,对双方名下银行存款、理财产品、不动产、非上市公司股权等进行了分割,对诉讼涉及的经济补偿金进行了安排。

图片

(博亚精工公告。 公告/截图)

《中国经营报》记者注意到,2022年1月及2024年3月,博亚精工实控人夫妇曾两度发生离婚纠纷,但以不准予离婚或撤诉收场。在此次离婚判决前数日,李文喜450万股询价转让计划提前终止。

“实控人间近年离婚纠纷事项对公司治理及董事会决策机制没有影响,不久前股东询价转让终止不存在信息不对称下的内幕交易风险。”博亚精工方面向记者表示,本次判决暂不涉及双方持有的博亚精工股份的分割,相关事项均以公告为准。

图片

2022年已发生离婚纠纷

博亚精工于2021年4月登陆深交所创业板。上市后约9个月即2022年1月,博亚精工实控人岑红与李文喜就发生离婚纠纷,岑红诉请判令离婚并进行财产分割。

彼时,李文喜直接持有博亚精工2182.6万股股份,占公司总股本的25.98%,无间接持股;岑红直接持有博亚精工240万股股份,占公司总股本的2.86%,无间接持股。

时隔1年多,博亚精工于2023年4月发布公告称,相关法院判决不准予岑红与李文喜离婚,双方收到判决书后十五日内均未上诉,相应判决已生效。

此后于2024年3月,李文喜起诉请求解除与岑红的婚姻关系,财产(包括股权)、债权债务依法分割。时隔不久,李文喜于2024年5月撤诉。

但在李文喜撤诉约一个月后,岑红于2024年6月再度起诉请求判令双方离婚并进行财产分割。近日判决结果正是针对这一事项。

根据近日判决结果,相关法院准予岑红与李文喜解除婚姻关系,对双方名下银行存款、理财产品、不动产、非上市公司股权等进行了分割,对诉讼涉及的经济补偿金进行了安排。

“本次判决暂不涉及双方持有的博亚精工股份的分割。”博亚精工方面表示,本次诉讼事宜不存在变相减持或规避相关减持限制的情形,诉讼相关方仍需遵守相关减持规定。

此外,博亚精工方面表示,截至公告披露日,相关诉讼仅涉及实际控制人个人对公司的股东权益,与公司生产经营无关,公司目前日常经营一切正常。

不过,博亚精工方面也提示称,由于上述诉讼判决为一审判决且尚未生效,目前无法预计原被告是否上诉及后续诉讼结果,公司实际控制权是否发生变动存在不确定性。

图片李文喜不久前抛询价转让计划

12月初,李文喜曾抛询价转让计划,拟转让所持博亚精工450万股股份,占该公司总股本的比例为3.83%,占其所持股份的比例为14.73%,转让原因为自身资金需求。

12月2日,博亚精工方面披露称,李文喜上述询价转让拟转让股份已获全额认购,初步确定受让方为10家机构投资者。经向机构投资者询价后,初步确定的转让价格为21元/股。当日,博亚精工股票收盘价为23.45元/股。

不过,博亚精工方面也提示称,本次询价转让受让方及受让股数仅为初步结果,尚存在拟转让股份被司法冻结、扣划等风险。

此后于12月5日,博亚精工发布公告称,经各方沟通,拟提前终止上述询价转让计划。

从发布询价转让计划到终止仅相隔四日,且相应计划终止数日后,岑红与李文喜的离婚诉讼迎来一审判决,相应询价转让计划终止是否与实控人离婚诉讼即将判决有关?上市公司是否存在信息不对称下的内幕交易风险?

“公司不存在信息不对称下的内幕交易风险。”博亚精工方面表示,此前股东询价转让终止及实控人离婚诉讼事项均以公告为准。

根据此前披露信息,李文喜出生于1963年,岑红出生于1968年,两人均曾在襄阳振本传动设备有限公司任职,现分别为博亚精工第一、第二大股东。目前,李文喜为博亚精工董事长、总经理、法定代表人,持有博亚精工3055.64万股股份,持股比例为25.98%。岑红持有博亚精工336万股股份,持股比例为2.86%。

(编辑:卢志坤 审核:童海华 校对:颜京宁)


阅读13
分享
写下您的评论吧