婚内对外赠与类纠纷的适法困境及纾解
——以公序良俗原则的具体化路径为视角
黄 皓 上海市第二中级人民法院立案庭庭长
应尔凯 上海市静安区人民法院民事审判庭审判员
引言
2025年2月1日起施行的《最高人民法院关于适用<中华人民共和国民法典>婚姻家庭编的解释(二)》第七条规定夫妻一方为重婚、与他人同居以及其他违反夫妻忠实义务等目的,将夫妻共同财产赠与他人或者以明显不合理的价格处分夫妻共同财产,另一方主张该民事法律行为违背公序良俗无效的,人民法院应予以支持。至此,自2001年“泸州遗赠案”开启“公序良俗第一案”后频频进入公众视线的“婚内对外赠与类纠纷”的处理方式,在历经二十多年沸沸扬扬的舆论热议和实践发展后,似乎有了较为明确的裁判指向。
然而,公序良俗原则作为一项法律原则,其自身属性决定其在婚内对外赠与类纠纷中不应被简单套用。实际上,在上述规定起草之前,司法实践已作出努力探索,不少案件直接适用公序良俗原则,引起较大社会反响,不乏“结果导向”的反对之声。对于法院而言,能动履职、保障司法公正,需合法、积极、公正地适用法律,但能动履职并不意味着恣意适用法律,法官需在法律规定下找到裁判空间,从而进行裁量。因此,如何在此类案件中合理适用公序良俗原则,平衡财产处分制度承载的法律规则与公序良俗原则体现的法律原则之间的关系,使案件裁判既不突破合理预期、又尽最大可能实现公平正义,是当前法院能动履职迫切需解决的难题。
鉴于实践中对公序良俗原则本身的内涵、外延已有较丰富的探讨,故不再赘述,本文仅就婚内对外赠与类纠纷的适法逻辑以及公序良俗原则的适用路径作出探索,以期对此类纠纷的实践处理及相关条款的理解与适用有所裨益。
一、实证检视:婚内对外赠与类纠纷的适法现状
个案裁判是法律适用最生动的载体,实践困惑是适法障碍最直接的呈现。自“泸州遗赠案”以来,婚内对外赠与类纠纷呈现出截然不同的裁判理念,因此,对司法案例以及相应问答进行分析和汇总,有助于全面了解此类案件的法律适用实践样态。
本文通过对法答网、人民法院案例库以及北大法宝网相关适法提问及答复、裁判结果及裁判要旨予以梳理,发现此类纠纷存在法律关系定性困难、具体规则适用错乱、法律原则适用扩张的现象,具体到公序良俗原则的适用而言,存在概念模糊、适用错配、论证匮乏、可预见性减损的缺憾,故亟待厘清此类案件的法律适用规则及公序良俗原则的适用条件,促使公序良俗原则更好地发挥平衡个案的功能。
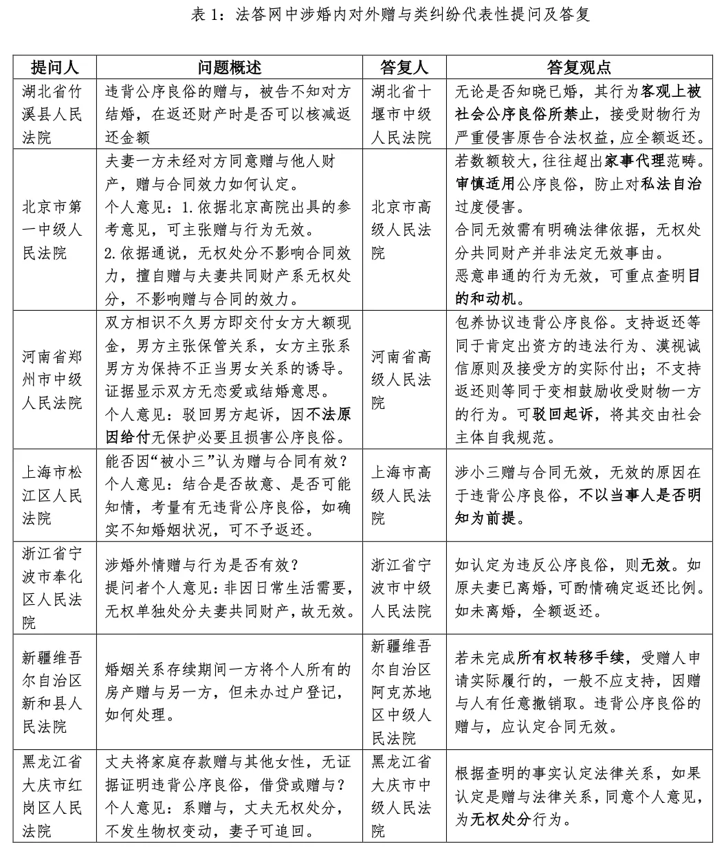
为更直观了解全国各级法院在婚内对外赠与类纠纷中适用公序良俗原则的困惑以及主要观点,本文在法答网以“公序良俗”“赠与”为关键词,检索集中反映的问题、提问者意见及相应答复。经筛选,得到629件问答样本,其中已回复542件(含精品问答4件),待回复75件,不予答疑12件。本文选取部分代表性提问及答复如下:

经深入分析、梳理上述法答网相关问题及答复,总结出婚内对外赠与类纠纷中颇具代表性的法律适用难点如下:
一是法律关系定性困难。此类案件中,有观点认为应为赠与关系,也有观点认为系不当得利,或民间借贷,或不法给付。法律关系的不同理解,直接导致法律适用分道扬镳,产生不同的裁判结果。
二是具体规则适用错乱。因此类案件涉及意思自治、无权处分、善意取得、家事代理等法律制度,综合物权编、合同编、婚姻家庭编等相关规定,纷繁复杂。如,有观点认为,应适用公序良俗原则,直接认定行为无效;也有观点认为,适用婚姻家庭编及物权编的规定,认为任何一方均无权擅自处分夫妻共同财产,故系无权处分,等。
三是法律原则适用扩张。上述提问和答复中,除北京市高级人民法院的答复外,很少有观点注意到公序良俗原则在具体案件中的审慎适用问题,这也反映出公序良俗原则在此类案件中存在扩张适用之嫌。此外,在接受财物一方不知处分一方婚姻状态的情况下,行为效力如何认定,亦存在分歧。从湖北省十堰市中级人民法院、上海市高级人民法院的答复而言,倾向于客观主义,即认为无效的原因在于违背公序良俗,不以当事人是否明知为前提,故行为无效。
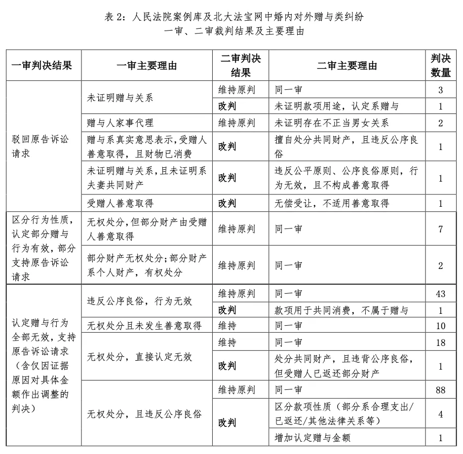
结合司法人员在法答网中集中呈现出的困惑,为进一步分析婚内对外赠与类纠纷的实践发展及最新审判态势,本文以在人民法院案例库检索的相关案例,以及在北大法宝网检索2023年1月1日至2024年6月8日期间审结的婚内对外赠与类案件的二审判决作为分析样本,探析此类案件中的法律适用情况。经逐一分析,剔除重复、无关联性文书后,获取结案日期为2023年的162份、2024年的22份,共计184份判决作为有效样本。
该184份判决中,一审法院驳回原告诉讼请求的判决为9份,支持赠与行为部分有效的判决为9份,认定赠与行为全部无效的判决为166份。从二审结果而言,上述样本中维持原判的判决为173份,改判11份,改判率为5.98%。(见表1)经分析,司法实践中的裁判要旨基本与法答网呈现的观点相呼应。

深入分析上述样本的裁判结果,发现即便在裁判结果相仿的类案中,论证理由却不尽相同,其中,单独以行为是否违反公序良俗原则角度作为裁判理由,在一、二审判决中出现89次;单独以行为是否系无权处分作为裁判理由,在一、二审判决中出现78次;以行为是否违反公序良俗原则、且是否系无权处分角度,共同作为裁判理由进行合并说理,在一、二审判决中出现189次,该类情形中另有部分二审判决在一审基础上对款项性质作了更精细化的区分,从而对一审判决金额作出调整,此类判决为6份;当然,也有部分判决未直面该问题,而是从举证责任的角度,以此为论证依据,在一、二审判决中出现12次。

从样本呈现的总体态势而言,公序良俗原则已成为此类案件审查、论证的主要依据,其作为单独或合并理由的案件比例占75.5%。事实上,公序良俗原则能否适用,以及如何适用,一直是个讳莫如深的议题。实践中,存在不少判决在论证部分刻意回避这个问题,而笼统以违背公序良俗原则一言蔽之,致裁判结果的可预见性大大降低。此外,亦存在不少以赠与财产性质、行为人有无处分权为由进行论证的案件,分歧较大。上述现象表明公序良俗原则在此类案件的适用中存在概念模糊、适用错配、论证匮乏、预期减损等乱象。
(一)概念模糊
一是公序良俗原则内涵理解差异化。作为一项法律原则,公序良俗原则具有高度抽象性和概括性。受裁判者自身价值观、知识体系、社会阅历等因素的影响,其内涵、适用对象、适用条件等方面的理解易出现偏差。在婚内对外赠与类纠纷中,裁判理由存在差异,部分原因在于对公序良俗原则的理解不一致。类似的案情,有判决选择适用公序良俗原则,也有判决选择适用公平原则或无权处分等法律规则。即便适用公序良俗原则,不同判决对原则的判断标准和评价结果亦存在个体差异。实践中,也出现凡是婚内向他人赠与财产(如向“网红”打赏),一律适用公序良俗原则予以说理论证、认定行为无效的情形,甚至将“公序良俗”与“公平原则”“诚实信用原则”予以混用。
二是公序良俗原则外延趋于道德化。应当指出的是,“法律是最低限度的道德”,公序良俗不等同于道德,而是底线性法律评价标准。实践中,公序良俗原则的适用存在诸多乱象,容易与道德、习惯相混淆,如用一般道德标准代替公序良俗,只要违背一般道德标准即被认定为违背公序良俗,故容易造成法律原则的适用泛化。事实上,在《民法总则》首次以立法形式将公序良俗概念确立之前,我国《民法通则》《合同法》已作出“社会公共利益”“社会公德”等类似表述,然而,“社会公共利益”“社会公德”都未必触及社会底线,部分违反社会公德的行为并不产生法律责任。因此,我国民事立法在概念上从“社会公共利益”“社会公德”发展为“公序良俗”,是一个重要的法律进步,裁判者在具体判决中需要论证案件所涉因素具有底线性,通过论证,减少公序良俗对私法自治的冲击。
当然,关于公序良俗原则的内容究竟包含什么、以及如何认定,很难有也不应该有统一的标准,需结合时代变迁、社会文化习俗等因素综合判断,并且在具体个案中通过裁判文书予以系统论证,一案一议。通过原则适用之论证程序的完善,使裁判结果变回无限接近确定与客观,现实法律亦会无限接近理想中的完美。
(二)适用错配
法的可预见性要求裁判者在法律依据的选择上应优先考虑确定的法律规则,然而,婚内对外赠与类纠纷中,存在不少将法律规则和公序良俗原则的适用情形予以错配的情形,主要表现为无视具体案情即对公序良俗原则加以适用,存在“向一般条款逃逸”之嫌。
一般而言,法律原则用于克服成文法局限性,主要体现在两方面:一是克服法律规则的不周延性,弥补法律规则的漏洞,二是对适用法律规则可能导致极度不公的个案予以调整。法律原则在具体发挥这两方面作用的时候,其适用条件应加以区分。婚内对外赠与类纠纷存在相应的法律规则,因此,一般而言,应适用法律规则,只在个别情形下,才可超越法律规则的现有规定适用公序良俗原则。遗憾的是,实践中常出现未对个案具体情况加以辨明,频繁将婚外情行为与赠与行为杂糅在一起进行评价的情形,很多时候只要涉及婚外情行为,就一律因违反公序良俗原则认定行为无效,而未对赠与财产性质以及赠与行为本身深入审查。如上述184份判决样本中,有相当多的判决以行为系无权处分、且违反公序良俗为由进行论证,而当一个案件有明确、具体可适用的法律规则时,将法律规则与公序良俗原则同时作为裁判依据,也从侧面反映裁判论证逻辑稍显混乱,对适用公序良俗原则的时机把握不甚准确,甚至把公序良俗原则当作法律规则加以直接适用的弊端。
(三)具体化过程匮乏
上述判决样本表明,婚内对外赠与类案件中频繁将公序良俗原则作为裁判依据,却缺乏在个案中相应的具体化路径,集中体现在裁判文书的理由论述普遍较简单:或未从个案的实际情况出发,但凡案情中出现相应“关键词”即一律突兀地适用公序良俗原则判决赠与行为无效;或含含糊糊将法律原则一带而过,缺乏基础论证推理;或重结果轻论证,直接将公序良俗原则和法律规则并用,公序良俗原则起到补强裁判理由的作用,但忽略了论证逻辑的缜密性。
由于公序良俗原则具有抽象性,故其适用于个案时,需要具体化,结合案件事实,从具体层面上进行精细推导和说理。若仅将其当做简单的裁判理由,缺乏论证说理,往往难以让当事人信服。尤其是当存在具体法律规则的情况下,若直接适用抽象的公序良俗原则,而未将未适用既定法律规则的原因予以论述,既有损裁判文书的可接受度,也存在随意扩大公序良俗原则适用范围之嫌,而司法裁判承载的不仅是强制执行力,更承载了对某一特定行为的法律评价。若裁判文书只是粗糙地援引法律原则,欠缺具体化过程,将导致法院裁判的说服力不强,不利于提升司法公信力,也不利于发挥其导向作用。
(四)可预见性减损
一般而言,法律规则优先于法律原则予以适用,是法律适用的基本规则之一,因法律规则系立法者对某种情形作出的更精细的规定,放弃适用具体法律规定而援引抽象的法律原则,不利于适法稳定和统一。规定越具体、与案件联系越密切,意味着对法官自由裁量权的限制越多,故裁判结果更具有可预见性。不规范适用法律原则,将置法院裁判于不确定境地,亦会极大减损可预见性,具体表现为:
一是裁判结果容易受舆论干预,或以结果导向倒推论证过程。在婚内对外赠与类纠纷中,就统计结果而言,此类案件以或多或少支持原告诉讼请求为主,即便驳回诉讼请求或对部分诉讼请求不予支持,也多以证据不足作为裁判理由加以阐述,很少从案件事实本身出发作出更加精细的分析、认定。出现该情形,亦与此类案件面临的舆论压力有关,稍有不慎便可能引起强烈社会反响,迫于舆情风险,部分判决“一刀切”,一律认定为赠与行为无效。
二是裁判结果容易受法官个人意志影响,提升质量瑕疵风险。在婚内对外赠与类纠纷中,不少案件在二审阶段被改判,除因新的事实、证据而调整判决金额外,也有不少案件由于对公序良俗原则的适用条件认识不同而作出了截然不同的认定。如一审判决认为构成善意取得,二审判决认为违反公序良俗原则;或一审判决认为违反公序良俗原则,而二审判决认为款项用于共同消费,不属于赠与,等。
虽然婚内对外赠与类案件的法律适用在实践中存在诸多困惑,且公序良俗原则本身具有抽象性,难以一概而论,然而,我们仍可通过确立一定的适用规则,并通过严密的论证方式,将具体法律规则和抽象公序良俗原则以一种更精细的方式适用到此类案件之中。
二、追本溯源:婚内对外赠与类纠纷适法乱象之根源透视
(一)条件缺位:适用前提混同
一般认为,法律原则用于克服成文法局限性,主要体现为弥补法律规则的漏洞,以及调整个案正义,公序良俗原则在法律规范体系发挥的功能亦大抵如此。实践中,法律原则在弥补法律规则漏洞方面,争议不大,产生较大困惑的是法律原则和法律规则冲突情形下的适用问题,即个案存在可以具体适用的法律规则,但适用该规则可能导致结果不公,能否适用法律原则的问题,这也是婚内对外赠与类纠纷集中体现出的矛盾。上述样本表明,在婚内对外赠与类纠纷中,因存在具体、明确的法律规则,本可推断出相对稳定的判决结果,然实践中为了个案裁判的公众可接受度,极有可能直接援引法律原则,产生截然不同的结果,一步之距,判若鸿沟。公序良俗原则与法律规则的适用前提混同,是后续法律规范选择困难、裁判结果可预见性降低的根源所在。
(二)价值让位:公序良俗原则的谦抑性
公序良俗原则作为法律原则,本身带有特殊属性。事实上,关于法律原则,存在旷日持久之争,这一方面直接关系到法律规范内在的基本类别与结构,另一方面涉及到“法律是什么”这一法学理论的终极命题。对法律原则持消极观点的主要理由认为其在规范上“要么无吸引力要么是多余的”:如果法律原则指示的结果不同于道德原则和法律规则所指示的,那么它们在规范上无吸引力;如果法律原则指示的是法律规则和道德原则所指示的同一结果,那么它们在规范上是多余的。按照此观点,法律原则既无存在的必要,也无存在的逻辑可能。当然,大多数观点承认法律原则的存在,只是在法律原则和法律规则之间具体差异是什么这一问题上存在分歧,如有观点认为,存在法律原则,但法律原则与法律规则之间仅存在程度性差异,主要表现为一般化的程度不同:法律原则的一般化程度较高,而法律规则相对较低。也有观点认为,两者差异不仅是程度上的,更是逻辑上的,法律既包括法律规则也包括法律原则,法律原则具有法律规则所没有的深度——分量和重要性,以及,原则与规则具有不同的初显性特征,等。
我国民事法律规范以立法形式确立法律原则存在的必要性,一方面基于法律原则是抽象而非具体的,另一方面亦基于法律原则具有立法准则的功能,这也是一般法律规则所缺乏的方面。
因此,法律原则的适用应保持谦抑性,并通过最高院的司法实践得以显现。最高院作出的(2022)最高法民申再91号民事判决指出:民事审判中,只有在法律没有具体规定的情况下,为了实现个案正义,法院才可以适用法律的基本原则和基本精神进行裁判。通常情况下,法院不能直接将“公平原则”这一法律基本原则作为裁判规则,否则就构成向一般条款逃逸,违背法律适用的基本规则。本案原审判决以公平原则认定非合同当事人的实际受益人海成公司对黄某某的付款义务承担连带责任,既缺乏当事人的意思自治,又无视当事人在民商事活动中的预期,还容易开启自由裁量的滥用。
此外,《民法典》第十条亦对公序良俗原则的适用顺序作出原则性规定。在裁判论证方面,《最高人民法院关于加强和规范裁判文书释法说理的指导意见》(法发〔2018〕10号)第七条亦指出,民事案件没有明确的法律规定作为裁判直接依据的,裁判者应当首先寻找最相类似的法律规定作出裁判;如果没有最相类似的法律规定,裁判者可以依据习惯、法律原则、立法目的等作出裁判,并合理运用法律方法对裁判依据进行充分论证和说理。
(三)推理失效:演绎推理的现实局限
一般而言,裁判结果的作出有赖于演绎推理,即将现有法律规范(大前提),作用于案件事实(小前提)后,得出裁判结果。因此,有观点认为,通过演绎推理,法律判断可必然地得出,因为演绎是“关于‘必然地得出’的研究”,是前提与结论之间有必然性联系的推理。
然而,法律的适用纷繁复杂,绝非通过特定的“公式”或设置一定的“程序”即可作出裁判结果那么简单。演绎推理在婚内对外赠与类纠纷中存在现实局限,容易造成推理结果明显失当。
按照演绎推理模式,在大小前提均可明确查明的理想条件下,裁判结果似乎是唯一的、确定的。然而,民事司法的重要功能在于实现公平正义,因此,当通过演绎推理得出的裁判结果明显有悖实质正义时,不宜将其作为裁判结果,因为演绎推理仅为作出裁判结果的推理工具,而裁判结果不应机械受制于推理工具、忽略价值选择本身。基于此,当通过演绎推理得出的裁判结果明显失当时,不得不对其进行调整,这也是演绎推理的局限所在。
演绎推理的上述现实局限,赋予公序良俗原则在婚内对外赠与类纠纷中的适用空间,当然,公序良俗原则的适用亦需保持谦抑性。作为个案裁判者,需合理把控这当中的分量和尺度,能动履职,在适用公序良俗原则和审慎行使自由裁量之间寻求最佳平衡。
(四)论证阻滞:公序良俗原则具体化的障碍
由于公序良俗原则具有抽象性,故其适用于个案时,需要具体化,这也是实践当中普遍确认的法律原则适用逻辑。然而,关于公序良俗原则如何具体化,却是一个讳莫如深、难以触及的命题。
关于法律原则的具体化路径,域外有一定的经验,如“竞争法则”理论,并在一定条件下得以运用。然而,有关法律原则具体化的理论纷繁复杂,若随意选用,将影响适法统一,且是否适应国内司法现状尚待论证,冒然适用亦将损害裁判结果的客观公正,反而背离公序良俗原则的初衷。
因此,鉴于对公序良俗原则具体化路径的选择,具体化条件的确定,具体化过程的论证等方面无法达成共识,影响到其在婚内对外赠与类案件中的适用,很多裁判不得已选择“避而不谈”,为此类案件的法律适用带来困扰。
三、应然回归:婚内对外赠与类纠纷法律适用路径构建
基于以上分析,婚内对外赠与类纠纷的法律适用路径应具有层次性:即先根据法律规则作出结果预判,再通过公序良俗原则具体化进行个案调整。
(一)厘定适用前提
基于公序良俗原则的谦抑性,故在个案中若需适用公序良俗原则,首先需明确适用的目的及功能,即分析属于填补规则漏洞,抑或调整个案正义。对于前者,应穷尽法律规则的查找,对于后者,关键在于论证公诉良俗原则在个案中的具体化过程。
因婚内对外赠与行为在《民法典》赠与合同相关章节以及物权编、婚姻家庭编有明确规定,故存在可适用的具体法律规则,一般情况下应适用法律规则,即:若赠与人有权处分该赠与财产,一般应认定有效。
当然,是否“有权处分”,涉及到民事立法诸多更精细的规定。从财产的性质而言,如行为人处分个人财产,一般认定为有权处分,行为有效。若行为人并非处分个人财产,那么需要查找是否存在足以支持其处分权限的制度,现有框架下,存在可产生该法律效力的制度为代理。
在婚姻家事制度中,无论是《民法典》,还是之前的婚姻家事类立法,均规定夫妻对共同财产有平等的处理权,夫妻一方在婚姻关系存续期间以个人名义为家庭日常生活需要所负的债务,属于夫妻共同债务。因此,存在具体法律规则,对行为人单独处分夫妻共同财产的行为效力作出肯定性评价,即家事代理。
在排除以上有权处分、家事代理情形后,对于行为人无权处分的行为效力,在《民法典》以及之前的《物权法》均有相应规定,即在符合受让人受让该不动产或者动产时为善意、财产以合理的价格转让、转让的不动产或者动产依照法律规定应当登记的已经登记、不需要登记的已经交付给受让人时,受让人取得财产所有权,即善意取得制度。
因此,婚内对外赠与类纠纷的处理存在相应法律规则,故一般而言应适用法律规则,只有在特殊情况下,公序良俗原则才具有调整个案正义的适用空间,是为婚内对外赠与类纠纷中公序良俗原则的适用前提。
(二)公序良俗原则在个案中的具体化路径
公序良俗原则在个案中的具体化路径,即适用公序良俗原则调整个案正义的方式、方法,是指在婚内对外赠与类纠纷中适用相应法律规则会导致个案明显不公,需要超越法律规则、适用公序良俗原则的情形。
若经过审理,产生了适用法律规则可能导致个案极度不公的心证,实践中,有不少裁判观点认为婚外情本身违反公序良俗,故一律认定赠与行为无效,难免有片面之嫌。此时,基于意思自治衍生的财产处分制度与社会善良风俗所映射的公序良俗原则相冲突。需要根据个案情况,将公序良俗原则具体化到个案中予以适用。
首先,需寻找个案中的具体化条件,将具体化条件作为案件事实查明的内容,在审理过程中予以特别关注。当确定具体化条件后,方可将公序良俗原则具体化为适用于个案的规则。实践中,具体化条件的查找在个案中往往存在一定困难,亦与裁判者的价值观念以及对案件事实的调查方向密切相关。然而,根据司法实践,我们仍可找到一定共性。通过对实践裁判样本的分析、归纳,本文提炼婚内对外赠与类纠纷适用公序良俗原则的具体化条件如下:
1.主观条件
主观条件主要是指行为双方有无过错,可从双方的行为目的,以及受赠人是否善意无过错予以判断。
从行为目的而言,根据《民法典》第六百五十七条之规定,赠与合同是赠与人将自己的财产无偿给予受赠人,受赠人表示接受赠与的合同,故赠与合同系双方法律行为,蕴含赠与人和受赠人双方的意思表示。若赠与人赠与的财产系个人财产,即有权处分,其赠与目的是为了对受赠人的悉心照料表示感谢,而受赠人对赠与财产的接受动机亦出于善意,此时,该条件尚不足以为适用公序良俗原则创设例外,故可适用法律规则,认定此类行为有效。反之,若赠与人赠与个人财产的目的是为了建立、巩固、维系婚外情关系,基于此类目的与公序良俗原则的价值理念严重相悖,可作为适用法律规则的例外,适用公序良俗原则认定赠与行为无效。
从受赠人是否善意无过错角度而言,需结合个案具体情况,综合审查双方交往时间、是否明知对方婚姻状况、支付对价情况以及接受赠与财产动机方面是否均善意且无过错,进行综合认定,并在裁判文书中予以详细论证和说明。
若受赠人对赠与人的婚姻状况不知情,即本文选取的样本中涉及的“被小三”情形,对于此类案件,本文认为,从赠与人行为目的而言,其赠与财产系抱有不正当目的,因此,一般而言,此类行为可认定为违反公序良俗,部分地区法院亦持此观点。值得注意的是,实践中往往可通过重点审查受赠人对于“不知情”是否存在过错予以补强论证。
2.客观条件
一是标的物性质。此类案件中,就标的物而言,可能影响案件定性的因素为财产金额和属性。
首先,财产金额影响赠与人的处分权限。一般而言,夫或妻一方对家庭事务有平等的处理权,同时,夫妻一方在婚姻关系存续期间以个人名义为家庭日常生活需要所负的债务,属于夫妻共同债务,而在婚姻关系存续期间以个人名义超出家庭日常生活需要所负的债务,不属于夫妻共同债务。对“家庭事务”或“家庭日常生活需要”的界定标准,在缺乏其他证据予以证明的情形下,最直观的方式为金额的衡量。因此,如向“网红”小额“打赏”行为,若属于未超出日常生活所需的小额消费,那么根据现有法律规则,此类行为可认定为有效,该结论亦与《最高人民法院关于适用<中华人民共和国民法典>婚姻家庭编的解释(二)》第六条体现的精神相符,即打赏行为仅在情节严重的情形下,方可影响婚姻过错方认定。
其次,标的物的属性影响物权变动效果。物权权属的变动,因其属于动产还是不动产而有所区别。一般来说,对动产而言,交付意味着所有权的变动;对不动产而言,完成所有权变更登记即完成所有权变动。因此,在婚内对外赠与类纠纷中,若赠与人系无权处分,可能需要依照善意取得规则认定所有权是否发生变更时,标的物的属性变显得尤为重要。
二是行为要件。婚内对外赠与类纠纷中公序良俗原则具体化条件中的行为要件是指赠与人转让财产是否有偿或以明显不合理低价,该要件直接影响到善意取得是否成立。值得注意的是,赠与类纠纷中,受赠人往往无需支付对价,或者仅需支付明显不合理的低价,因此,善意取得规则通常无法在此类案件中适用。
3.结果条件:行为后果。通过对本文裁判样本的分析、归纳,各地法院适用公序良俗原则处理此类案件时,在行为结果的论证方面做法比较趋同,普遍将“严重违反夫妻忠诚义务”或“严重违背夫妻共有财产制度”作为论述要点。
当公序良俗原则通过上述具体化条件转化成具体行为模式后,后续论证才能得以展开,并趋于完善。该过程可用文字表述为:
夫妻一方为维系不正当男女关系(主观条件:行为目的),擅自将夫妻共同财产(客观条件:标的物性质)无偿或以明显不合理低价转让(客观条件:行为要件)他人,严重违反夫妻忠诚义务的(结果条件:行为后果),该行为违反公序良俗,行为无效。
需承认的是,公序良俗原则的适用并非按图索骥,而需要裁判者进行能动性应用。当具体应用到个案中时,若需要在例外情形下适用公序良俗原则,则必须承担该情形下的论证义务,将具体化过程通过严密论证的方式予以体现。

图2:婚内对外赠与类案件法律适用思维导图
结语
婚内对外赠与类案件是法律规则与公序良俗原则“冲突”的高发领域,同时也为平衡法律规则和法律原则的适用顺位带来充分的实践成果和重要的参考价值。在适用顺位方面,应遵循适用法律规则为前提,并据此作出预判,根据预判结果决定公序良俗原则是否适用。通过对司法实践的归纳、总结,可提炼出适用公序良俗原则所需查明的具体化条件,作为法庭事实调查的重要内容,同时,具体化条件在类案中具有相对确定性和普适性。通过“实践——提炼——再实践验证”,亦存在将该具体化条件发展成为某一条法律规则的可能。这个过程,既是成文法的完善之路,亦是法院践行能动履职、推动法治发展的使命所在。
⏩ 转载请注明出处 ⏪

责任编辑:高佳运 邓梦婷
执行编辑:肖乐洋